枣庄市住房和城乡建设局关于受委托实施省级行政权力事项的公告
作者:
来自:枣庄市住房和城乡建设局
时间:2025-12-01 17:00:00
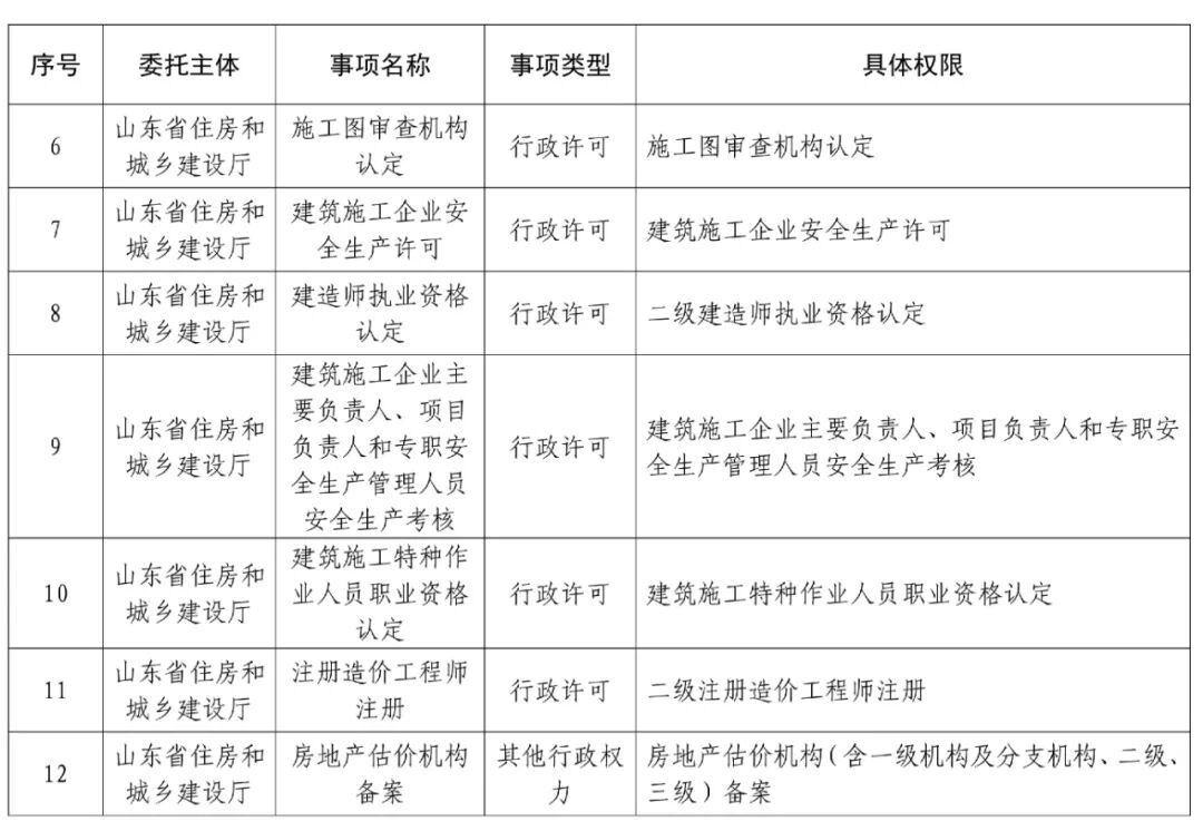
根据《中华人民共和国行政许可法》《中华人民共和国行政处罚法》《山东省行政程序规定》(省政府令第238号)、《山东省人民政府关于部分省级行政权力事项委托实施的决定》(省政府令第368号)等有关法律、法规、规章的规定,枣庄市住房和城乡建设局受山东省住房和城乡建设厅委托,定于2025年12月15日开始实施“超限高层建筑工程抗震设防审批”“建筑业企业资质认定”“工程监理企业资质认定”“建设工程勘察企业资质认定”“建设工程设计企业资质认定”“施工图审查机构认定”“建筑施工企业安全生产许可”“建造师执业资格认定”“建筑施工企业主要负责人、项目负责人和专职安全生产管理人员安全生产考核”“建筑施工特种作业人员职业资格认定”“注册造价工程师注册”“房地产估价机构备案”等12项省级行政权力事项(具体委托情况见附件)。
特此公告。
附件:受委托实施的省级行政权力事项
枣庄市住房和城乡建设局
2025年12月1日



鲁公网安备37040002000003号